A few years ago I attended the International Women’s Eressos Festival in Sappho’s birthplace, Skala Eressos, on the island of Lesbos.
The annual festival started in 2000 and the concept was a simple one and it remains a simple one: To bring women from all over the world together in the birthplace of Sappho – a mecca of ‘lesbian culture’ in Europe – in order to celebrate the rich variety of women’s talents, skills and knowledge.
Sappho lived on Lesbos between 630 – 570 BCE.
Well actually, I am often told, Sappho didn’t really exist; Sappho wasn’t a homosexual; Sappho jumped off a cliff in heartbreak, cuz of a man.
So why bother visiting this obscure Greek village? Why bother with Sappho at all? Is she relevant to lesbians? Are lesbians relevant?—Are they real?
Sappho prepares to throw away her life and career over a faithless boyfriend. Charles Mengin, Public Domain,
Sappho really did live 2500 years ago, her lifetime overlapping with Buddha, Confucius, Ezekiel, and Zarathustra. While Sappho didn’t found a religion, in her day she was as popular as the Beatles are now, as Judy Grahn noted in The Highest Apple, her book about the legacy of lesbian poets.
But only fragments of Sappho’s poetry survives, and we know only a little about herself, her social circle, and cultural context. What lives on without controversy is the Sapphic Ode. Stephen Fry, in The Ode Less Travelled, teaches us how to write a Sapphic Ode by example.
Let’s hear it for the Sapphic Ode
An oyster bed of gleaming pearls
A finely wrought poetic mode
Not just for girls.
Lesbian Sappho made this form
With neat Adonic final line
Her sex life wasn’t quite the norm
And nor is mine
Three opening lines of just four feet
Create a style I rather like:
It’s closely cropped and strange yet sweet—
In fact, pure dyke.
Fry later quotes Anne Carson’s translation of Sappho in Sapphic ode:
Eros the Bittersweet
no: tongue breaks and thin
fire is racing under skin
and in eyes no sight and drumming
fills ears
and cold sweat holds me and shaking
grips me all, greener than grass
I am and dead—or almost
I seem to me.
The lost library of Alexandria collected Sappho’s work in nine volumes. Scholars believe Sappho wrote about 10,000 lines. If each poem were 50 lines, the ancient world would have known about 200 Sapphic poems. For comparison, the Beatles released 188 original songs. You would recognize any of them, and they hope they will live forever.
Only 650 lines of Sappho survive. The Mary Barnard collection quoted above contains what is left of 100 poems.
Until the last quarter of the nineteenth century, Sappho’s poetry survived only when quoted by others, often in prosody textbooks (like Stephen Fry’s). New papyri came to light with the advent of Egyptology.
The first new discovery of a fragment of Sappho was made at Fayum. By the end of the nineteenth century, Grenfell and Hunt had begun to excavate an ancient rubbish dump at Oxyrhynchus, leading to the discoveries of many previously unknown fragments of Sappho. Fragments of Sappho continue to be rediscovered. Most recently, major discoveries in 2004 (the “Tithonus poem” and a new, previously unknown fragment) and 2014 (fragments of nine poems: five already known but with new readings, four, including the “Brothers Poem,” not previously known) have been reported in the media around the world. [wikipedia: Sappho]
The discovered fragments of Sappho inspired a fad that produced pornographic frauds like The Songs of Bilitis (1894) by Pierre Louÿs. Louÿs pretended his work was a translation of a Sappho-like poet, but contemporaries like Natalie Barney knew he invented it for his own amusement.
Despite the first-person feminine voice and the lesbian content of these titillating songs, the dedication Louys placed on his Chansons de Bilitis seems highly ironic since its intended audience was probably not women at all, but a select literary circle of men.... Louys wrote to his brother Georges that as much as he would like to have a feminine audience for his work, it seemed unlikely given that “women have only the modesty of words,” and are overly concerned with appearing respectable.
Yet women did read this work, including a wealthy young American named Natalie Clifford Barney, who not only identified herself as one of those “girls of the future society: but declared that her own Sapphic writing was inspired by Bilitis.[JSTOR]
Natalie Barney and her friend Renee Vivien are the first modern lesbians we know of who searched for the real Sappho on Lesbos. In 1905 they rented a house in Mytilene, the Lesbos capital. They trekked over the mountains to Eressos, hoping to find some trace of Sappho after centuries of prudish priests and pragmatic fishermen.
They didn’t. According to their biographers, the entire project ended in disappointment. They might have found Sapphic inspiration in a sunset over the sea, but unlike Athens, no marble ruins of ancient Greece exist in Eressos. Renee got a letter from her ex-lover, she and Natalie broke up, and they both went home to France. The determined Natalie subsequently created a Sapphicentric scene among the lesbians of Paris.
Since then, thousands of lesbians traveled over sea and mountain to Skala Eressos, seeking Sappho and finding only each other. When they started to arrive in the 1980s locals found lesbians bizarre and deplorable, but 40 years on they have come to realize that most lesbians make good tourists.
Did you know Sappho was born on an island with a watery womb in the middle of it?
No one told me Sappho was born in the shadow of this breast-shaped mountain.
Except for the women gathered for the festival, I didn’t expect to find signs of Sappho on Lesbos.
So I was happy to see that the author of A Girls Guide to Lesbos, Tzeli Hadjidimitriou, offered a guided tour of ancient Eressos. (Available as an eBook.)
Ancient Eressos, like other Greek city-states of the late Bronze Age, traded the produce of its fertile plain through its port, storing treasure and saying prayers in an acropolis.
The ancient city was built on and around the conical hill of Vigla. In antiquity, Eressos was widely reputed for its sweet, aromatic wine, figs, and breads, and it was said that when the gods desired bread, they sent the messenger Hermes to Eressos to buy it. Such was the fame and glory of Eressos’s locally produced goods, and the ancient town prospered due to the enormous development in merchant trade and shipping. ...
The modern port is built on the foundations of the ancient one.
The plain of Eressos.
The ancient sources inform us that the town had a market, stadium, theatre, and university, as well as various temples in honour of the ancient gods Poseidon, Dionysus, Apollo, Athena, Hercules, Cybele, and, of course, Aphrodite. ...
Tzeli pointed out this well resting outside an old city wall. Marble-lined, it is the last ancient artifact she knows of not repurposed into other buildings.
Nothing has survived from the splendor of ancient Eressos in Skala Eressos, as though this once rich city had disappeared from the face of the earth. ...
The new settlement has been built over the old, so all the monuments were destroyed and their building material reused: many of the houses on the plains have pieces of the past built into their walls and courtyards. (A Girls Guide to Lesbos)
Over the centuries of the Greek Late Bronze Age (before 500 BCE) the many islands of the Aegean developed their own political systems, architecture, art, and philosophy. Tzeli told us the people of Lesbos, Lesbians, were known for being open-minded, because of wide trade networks and exposure to a variety of cultures. The Lesbians made their money trading their wine and oil, with partnerships across the Aegean and Mediterranean.
Sappho was born to this wealth, a talented and educated woman, a flower of this cultural network. Other Greeks city-states, like Athens, ideologically didn’t educate women, thus setting a pattern for civilizations like our own that model themselves on Athenian ideals.
Tzeli pointed out that native Lesbians developed a tedious building method, forming walls from the individual shapes of each stone, rather than cutting stones into uniform blocks.
Tzeli explained the ancient Lesbian wall building method, which used the natural shape of each stone to fit in with its neighbors.
She invited us to see and touch the remaining Lesbian artifacts of Eressos, explaining that as it was well-known in ancient times that as the Lesbians built walls, so did they approach all things, with a philosophy of strength and vitality framed through difference.
A generation after Sappho died, the independent Lesbos became part of the Persian empire. A hundred years after that, Athens arrived; Lesbos revolted and Lesbos lost. The Athenians deposed elite families like Sappho’s and parceled out the Eressos plain to Athenian colonialists. Thus democracy arrived on Lesbos.
Two hundred years after Sappho’s time came Alexander and his Successor Kingdoms, then the Romans, Eastern Romans (Byzantines), and Ottomans.
In the 18th century, the government in Istanbul could not protect distant islands, and pirates raided Greek coastal villages. Lesbians evacuated the convenience of the port and plain and moved inland to the mountains.
They did not return to the beach (skala) until around the time of Natalie and Renee’s visit. Even today, most local families keep winter and summer houses.
Modern Skala Eressos as seen from the ancient acropolis.
Perhaps because her work was popular, despite the eradication of her Lesbian culture, people continued to remember Sappho’s poetry for hundreds of years. She remained “The Lesbian” and “The Tenth Muse” until the codex replaced papyri, and Christianity replaced Paganism.
Marie-Lan Nguyen - Own work, Public Domain
You might have noticed the world contains few statues of females who are not allegories. The first statue of real women in New York’s Central park wasn’t installed until 2020. In statuephilic UK, a small fraction of named statues are of women, and nearly all of them of one woman: Queen Victoria.
Among the remaining statues of real women worldwide, Sappho is a popular subject, with five of them in Skala Eressos. Tzeli said they were all designed by men.
Sappho in the village square.
This statue reproduces a Roman-era coin which celebrates their most famous Lesbian 600 years after she lived. Considering how rare it is for Romans to feature women on coins, by that time, the image is more of a logo than commemoration.
This one is just a mess. A woman’s body, chopped up and piled like a butcher’s off-cut. Yeah, we get it.
The negative image in this one cleverly comes together as you pass by.
I traveled to Skala Eressos with a friend who introduced me to her social circle. I didn’t feel like a stranger and could sit at any table and join a conversation. Very few of the women at this gathering were younger than 40; there’s another women’s festival in the spring where younger women congregate. I could tell that the sexual drama of the past has been somewhat replaced by medical complaints, but the women’s eyes look the same as ever.
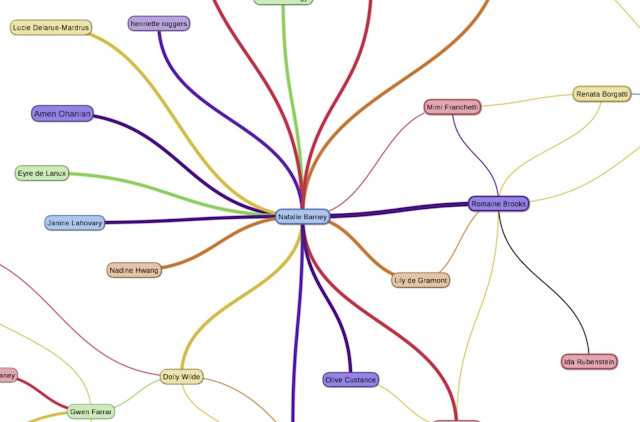
A portion of the “Lesbians of Paris” social network of Natalie Barney and friends. Chart created by Michelle Young. Provided by Alison Child, author of the excellent Tell Me I’m Forgiven: The Story of Forgotten Stars Gwen Farrah and Norah Blaney.
For two weeks, I spent my days hiking, swimming, and attending lectures about books, lesbians, and lesbians in books. In the evenings I ate plates of local fish and drank lots of local ouzo. Every night offered movies and dances, and I read some poems at an Open Mic. I introduced myself to a table of strangers at the Pub Quiz, claiming to know science, history, and literature, but no sports. The women accepted me and I knew some answers no one else did, but then humiliated myself giving an authoritative but wrong answer to: “Does the Statue of Liberty wear shoes or sandals?”
You knew they were together, didn’t you?
The festival organized lots of events, but it was easy enough to do nothing at all.
And then there was the inevitable shitstorm. At the one evening’s talent show, two women performed a skit that found its hilarity in a blind Indian wearing leather fringe and feathers throwing tomahawks at an unwilling squaw already wounded and covered in bloody bandages.
It could not have been more appalling. Obviously, the performers were oblivious.
Controversy roiled through conversations the next day. I spoke with a woman about a decade younger than me, and in despair she complained that lesbians are always finding fault in each other, and constantly arguing. I asked her how long she’s been “in this community.” She said not long; she didn’t come out until she was 40. I tried to reassure her. We always fight amongst ourselves because lesbians are everybody. We come from everywhere. If lesbians can figure out how to get along, everybody can learn from us.
After this conversation, I remembered what Tzeli said about the reputation of ancient Lesbians. They travelled widely, they traded with everybody, they had open minds, they valued the strength of difference.
A notion that I’ve mulled for years is known as The Mystery of Lesbians, after an essay by Julia Penelope in Lesbian Ethics (1985). “How, in spite of derision, incarceration, violence, and poverty, do we find the courage to create ourselves?”
How is it that lesbians exist at all? In Victorian Ireland, when writing laws to criminalize sex between men, politicians didn’t include sex between women for fear of making something real by naming it.
At that time, those same lawmakers were asserting that Irishness didn’t exist either. Ireland had been a kingdom of the English for 800 years; the British had deposed its native elites, distributed farm land to colonizers, and overthrown native political systems, art, philosophy, and language. Thus an evolved constitutional monarchy came to Ireland. They only allowed a few circumscribed icons of Irishness, like the Guinness harp—much like Sappho’s harp on a Roman coin.
How is it that the Irish exist at all? Through myth.
Besides illustrious contemporaries of Sappho who founded religions, the time of Sappho was also the era of the oldest Irish myths: the Tuatha Dé Danann, the Book of Invasions, the Dream of Aengus, the Wooing of Étain, and the Children of Lir (the story at the heart of Swan Lake).
Spirit of the Sea, by AE (George Russell)
These myths formed the deep background of a cultural movement that revived a consciousness of Ireland as Irish. The Irish people eventually declared independence, fought a war, forced a truce, signed a treaty, and built a nation. The vision of themselves as Irish lived first in their minds, and was expressed as art. Later came the political reality.
Deirdre at the door of her Dun by AE (George Russell)
Whether or not we know anything accurate about the historical Sappho, she is a myth. I recently came across a link between myths and—my other obsession—mushrooms. Sophie Strand gives us the metaphor that myths are the fruiting bodies of conciousness.
Gathering at anodyne festivals in Skala Eressos, or in our own living rooms, lesbians create ourselves. We grow in networks of women who love women, generation after generation. Modern Sapphics have no ancient foundational texts, distinctive temple rituals, or even decent statues. Our name for ourselves recollects a myth, the fruiting body of our lesbian minds.
Let us not mourn the Sapphic Odes
Lost and burned by neglect and time
As ever we love in networked nodes
Each dyke, a rhyme.





















